住房保障申請辦事指南
一、受理范圍
1.申請人:本公共服務事項適用于梅縣區城鎮中等偏下收入住房困難家庭、異地務工人員及新就業無房職工的申請住房保障申請(初審)
2.申請內容:本公共服務事項適用于梅縣區內(轄區)符合住房保障申請(初審)條件的新申請/審批
3.申請條件:
申請公共租賃住房原則上以家庭為申請單位,申請公共租賃住房的家庭,應當指定一名具有完全民事行為能力的家庭成員為申請人,其他共同居住的家庭成員作為共同申請人。
未成年人的法定監護人未履行監護職責的,與其共同居住的親屬可作為申請人。
無民事行為能力或患有精神疾病的成年人,由其監護人代為申請。監護人未共同居住的,原則上不安排實物配租,發放租賃補貼。
(一)城鎮分散供養特困人員、低保住房困難家庭、低收入住房困難家庭、最低生活保障邊緣家庭和支出型困難家庭申請公共租賃住房條件:
1.以家庭為申請單位,申請人及共同申請的家庭成員具有本區城鎮(非農業從業人員)或城市建成區農村戶籍,并在本區或梅州城區居住;
2.家庭成員之間有法定的贍養、扶養或者撫養關系;
3.屬于梅縣區民政部門認定的城鎮分散供養特困人員、低保家庭、低收入家庭、最低生活保障邊緣家庭和支出型困難家庭,并有梅縣區民政部門核發的相關證明;
4.無自有產權住房,或者自有產權住房人均住房建筑面積低于15平方米;
5.申請前5年內沒有出售、贈與房產(申請人及其家庭成員患有重大疾病出售房產用于治病的,不受此款規定的限制);未享受過住房優惠政策、家庭成員名下無車輛及工商登記信息。
(二)城鎮中等偏下收入住房困難家庭申請公共租賃住房條件:
1.以家庭為申請單位,申請人及共同申請的家庭成員具有本區城鎮戶籍,并在本轄區工作或居住(梅縣區或梅州城區);申請人的配偶及子女非本區城鎮戶籍的,應作為共同申請家庭成員;
2.家庭年人均可支配收入標準(目前為2428.24元/月);
3.申請人及共同申請人無自有住房,或者自有住房家庭人均住房建筑面積低于15平方米;
4.申請人及共同申請的家庭成員在申請前5年內沒有出售、贈與房產(申請人及其家庭成員患有重大疾病出售房產用于治病的,不受此款規定的限制);未享受過住房優惠政策、家庭成員名下無車輛及工商登記信息。
(三)城鎮穩定就業的異地務工人員申請公共租賃住房條件:
1.申請人已與梅縣區用人單位依法簽訂1年以上(含1年)勞動(聘用)合同,合同履行及連續繳納社會保險3個月(含3個月)以上;
2.申請人及共同申請人在梅縣區、梅江區均無自有房產,或者自有住房家庭人均住房建筑面積低于15平方米;
3.申請前5年內沒有出售、贈與房產(申請人及其家庭成員患有重大疾病出售房產用于治病的,不受此款規定的限制);
4.家庭成員工商登記信息情況,未享受過住房優惠政策。
(四)新就業無房人員(含新引進高素質人才)申請公共租賃住房條件:
1.大、中專以上學歷畢業生,自畢業的次月起計算,畢業未滿5年。
2.申請人在梅縣區工作,并簽訂1年以上勞動(聘用)合同;
3.在本區繳納3個月以上養老保險費;
4.申請人及共同申請人在梅州城區無自有住房,或者自有住房家庭人均建筑面積低于15平方米;
5.申請人及家庭成員未享受其它住房保障政策;
6.申請人及共同申請的家庭成員在申請之日前5年內沒有購買、出售或贈與房產(申請人及其家庭成員患有重大疾病出售房產用于治病的,不受此款規定的限制)。
7.家庭成員工商登記信息情況。
二、設立依據
1.《公共租賃住房管理辦法》(中華人民共和國住房和城鄉建設部令第11號)第九條;
2.《廣東省城鎮住房保障辦法》(2013年粵府令第181號)第五條第二款;
3. 《梅縣區公共租賃住房實施細則》(梅縣區府辦[2023]5號)第二條。
三、實施機關
本公共服務事項辦理機關為梅縣區住房保障部門。
四、審批條件
設立依據 |
《梅縣區公共租賃住房實施細則》(梅縣區府辦[2023]5號) |
第二條 |
必要條件 |
1.滿足下列全部條件的,予以辦理:
1)符合公共租賃住房保障的對象:
2)符合公共租賃住房保障準入條件 |
2. 滿足以下條件之一的,不予辦理:
1)不符合公共租賃住房保障的對象:
2)不符合公共租賃住房保障準入條件 |
五、申請材料
紙質申請材料采用A4紙,手寫材料應當字跡工整、清晰,復印件申請人均應簽名、復印清晰、大小與原件相符。
業務情形一 |
城鎮分散供養特困人員、低保住房困難家庭、低收入住房困難家庭、最低生活保障邊緣家庭和支出型困難家庭申請公共租賃住房 |
材料名稱 |
要求 |
梅縣區公共租賃住房申請審批表 |
社區居民委員會或單位意見明確 |
身份證 |
所有共同申請人 |
戶口簿 |
1. 要求申請人屬梅縣區城鎮居民(非農)或城市建成區農村戶口;2.
所有共同申請人均須提交,不是同一本戶口本的分別復印全本 |
婚姻情況 |
僅其它材料無法證明申請人之間關系的須提交 |
梅縣區民政部門證件、證明 |
由梅縣區民政和人社局頒發,有年審要求的須年審有效的低保證或低收入、最低生活保障邊緣家庭、支出型困難家庭證明 |
租賃房屋合同 |
合同或居住證或房屋所在地居委出具的證明 |
殘疾證(或重大疾病情況) |
自愿原則、僅辦有殘疾證的殘疾人提供復印件 |
房產檔案證明(不用提交) |
1.梅縣區:城市管理和綜合執法局六樓檔案室開具;
2.梅江區:市行政服務中心開具; |
沒有享受過住房優惠、保障政策 |
|
業務情形二 |
城鎮中等偏下收入住房困難家庭申請公共租賃住房 |
材料名稱 |
要求 |
梅縣區公共租賃住房申請審批表 |
1、社區居民委員會或單位意見明確,所有填寫欄目不能不填,無的項目直接填無,不能用劃線替代;2、居委(務工單位)與鎮政府、民政局意見須寫清楚,不能空白,不能由申請人代填。 |
身份證 |
1、所有共同申請人均須提供;2、未成年人未做身份證及因故無法做身份證的老年人可以只提供戶口本; 3、復印不清楚的用筆在旁邊空白處補記錄;4、驗看原件后簽名確認;5、信息記錄與其它材料不一致的須提交相應證明材料。 |
戶口簿 |
1、要求申請人屬梅縣區城鎮居民(非農)戶口;2、所有共同申請人均須提交;3、需要提交人員為共同生活的家庭成員,夫妻、未成年子女,夫妻雙方異地生活的、大學院校讀書的、正服兵役的應作為家庭成員共同申請;4、所有戶口本都要提供首頁,不同本的要區分開;5、復印不清楚的用筆在旁邊空白處補記錄;6、驗看原件后簽名確認;7、信息記錄與其它材料不一致的須提交相應證明材料;8、不符合戶籍管理規定的請說明原因并出具相關證明。 |
結婚證、未結婚證明及共同生活的家庭成員證明(此欄選擇提交,無此情況的不用提交) |
1、僅其它材料無法證明申請人之間夫妻關系的須提交;2、其它材料不能證明申請人之間關系的要提供符合法律規定的證明,要能證明相互之間關系;3、有離婚情況的提供離婚協議書或法院相關文書;4、達到結婚年齡未結婚的提供未結婚證明。 |
社會保險費證明(不用提交) |
梅縣區社保局(外地務工的由務工地社保局)開具:1、年滿18歲的共同申請人員不管有無領取、繳交均須到社保局開具并提交;2、達到退休年齡的與有領取社保的提供待遇核定表(如無領取的開具無記錄證明);3、正繳交社保的提供繳交證明,要求寫明實際發生金額數及繳交詳情;4、未繳交無領取的提交無社保記錄證明,梅縣區與梅江區均須開具提交;5、非社保局開具的材料不能作為社保證明使用。 |
家庭成員收入證明(務工證明、無務工證明、收入證明) |
1、成年人中屬低保對象(低保證)、殘疾人(殘疾證)、無勞動能力的(縣級以上正規醫療機構的疾病證明)、大學院校就讀的(學生證或大中專院校的在學證明)、正服兵役(兵役證)的提交相關證明;2、除以上情況外所有18周歲以上至退休年齡的均須開具;3、有務工的由務工單位出具,無務工的由現居住地居委開具無務工證明;4、要求職業、就業時間清楚,金額明確并加蓋公章;5、與申請人之間有贍養、撫養、扶養關系的提交相關證明及收入證明;6、證明為最少近6個月以上的務工及收入情況。 |
自有房產及5年內沒有購買、出售或贈與房產證明(不用提交) |
1、梅縣區:城市管理和綜合執法局六樓檔案室開具;
2、梅江區:市行政服務中心開具;
3、所有共同申請人員不管有無房產均須開具。 |
現居住地證明 |
1、租房的提供房屋租賃合同,其它情況提供相關證明;2、合同要符合合同規范,如時間在有效期內、要素明確、地址詳細等。 |
業務情形三 |
城鎮穩定就業的異地務工人員申請公共租賃住房 |
材料名稱 |
要求 |
梅縣區公共租賃住房申請審批表 |
1、社區居民委員會或單位意見明確,所有填寫欄目不能不填,無的項目直接填無,不能用劃線替代;2、居委(務工單位)與鎮政府、民政局意見須寫清楚,不能空白,不
能由申請人代填。 |
身份證 |
1、所有共同申請人均須提供;2、未成年人未做身份證及因故無法做身份證的老年人可以只提供戶口本; 3、復印不清楚的用筆在旁邊空白處補記錄;4、驗看原件后簽名確認;5、信息記錄與其它材料不一致的須提交相應證明材料。 |
戶口簿 |
1、申請人屬異地戶口; 2、所有共同申請人均須提交;3、需要提交人員為共同生活的家庭成員,夫妻、未成年子女,應作為家庭成員共同申請;4、所有戶口本都要提供首頁,不同本的要區分開;5、復印不清楚的用筆在旁邊空白處補記錄;6、驗看原件后簽名確認;7、信息記錄與其它材料不一致的須提交相應證明材料;8、不符合戶籍管理規定的請說明原因并出具相關證明。 |
結婚證、未結婚證明及共同生活的家庭成員證明(此欄選擇提交,無此情況的不用提交) |
1、僅其它材料無法證明申請人之間夫妻關系的須提交婚姻證明;2、其它材料不能證明申請人之間關系的要提供符合法律規定的證明,要能證明相互之間關系;3、有離婚情況的提供離婚協議書或法院相關文書;4、達到結婚年齡未結婚的提供未結婚證明。 |
社會保險費證明(不用提交) |
1、家庭成員中成年人均須提交,梅縣區社保局(外地務工的由務工地社保局)開具,要求寫明實際發生金額數及繳交詳情; 2、申請人須在梅縣區連續繳交3個月以上社保; 3、非社保局開具的材料不能作為社保證明使用。 |
自有房產及5年內沒有購買、出售或贈與房產證明(不用提交) |
1、梅縣區:城市管理和綜合執法局六樓檔案室開具;
2、梅江區:市行政服務中心開具;
3、所有共同申請人員不管有無房產均須開具。 |
現居住地證明 |
租賃合同、居住證或其它有效證明 |
勞動(聘用)合同 |
申請人已與梅縣區用人單位依法簽訂1年以上(含1年)勞動(聘用)合同或行政事業單位吸收證明 |
業務情形四 |
新就業無房人員(含新引進高素質人才)申請公共租賃住房 |
材料名稱 |
要求 |
梅縣區公共租賃住房申請審批表 |
社區居民委員會或單位意見明確 |
身份證 |
所有共同申請人 |
戶口簿 |
1、所有共同申請人均須提交;2、新就業職工要求有梅縣區戶籍。 |
婚姻情況 |
僅其它材料無法證明申請人之間關系的須提交 |
畢業證書 |
申請前5年內大中專以上院校畢業證 |
社會保險費證明(不用提交) |
由就業單位為其繳交的社保證明 |
現居住地證明 |
租房的提供租賃房屋合同,其它提供相關證明 |
勞動(聘用)合同 |
申請人已與梅縣區用人單位依法簽訂1年以上(含1年)勞動(聘用)合同或行政事業單位吸收證明 |
房產證明(不用提交) |
所有共同申請人均須開具
1、梅縣區:城市管理和綜合執法局六樓檔案室;
2、梅江區:市行政服務中心開具; |
六、辦理時限
申請時限 |
0個工作日 |
受理時限 |
1個工作日 |
受理時限說明 |
自收取申請材料之日起1個工作日內作出是否受理申請的決定 |
法定辦理時限 |
120個工作日
|
法定辦理時限說明 |
自受理之日起120個工作日內作出決定。 |
承諾辦理時限 |
45個工作日 |
承諾辦理時限說明 |
自受理之日起45個工作日內作出決定。 |
七、審批收費
不收費
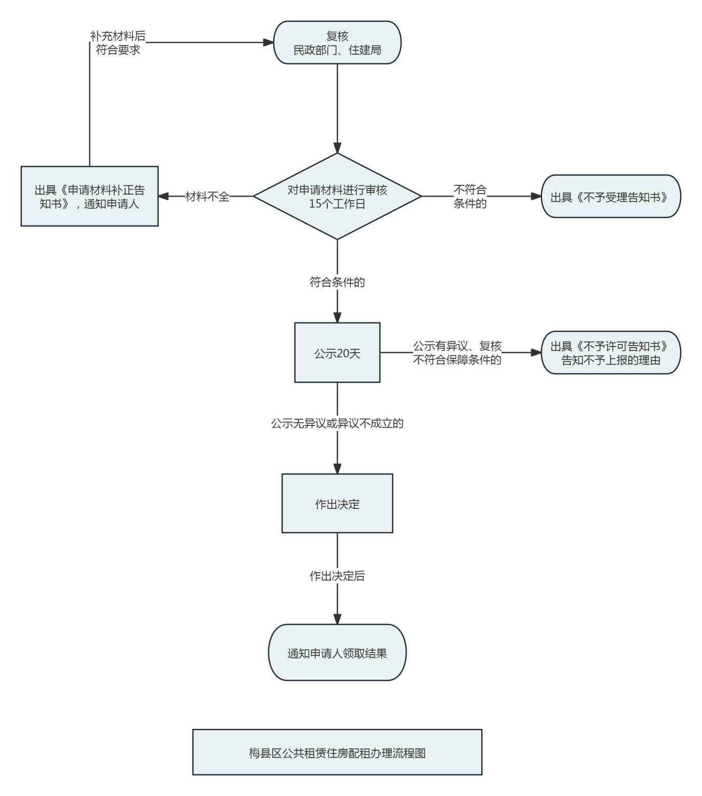
八、審批流程
辦理流程如下:
申請。申請人攜帶相關紙質材料,到梅州市梅縣區府前大道25號政務服務中心三樓32號或梅縣區住房和城鄉規劃建設局四樓住房保障股提交申請材料。
受理。接件受理人員核驗申請材料,當場作出受理決定。申請人符合申請資格,并材料齊全、格式規范、符合法定形式的,口頭告知予以受理,出具《受理通知書》;申請人材料不全的,當場一次性告知并出具《申請材料補正告知書》,但可以當場更正的,退回更正后予以受理;不符合受理條件,口頭告知并出具《不予受理通知書》。
初審。社區居委會應當對申請人的戶籍、家庭收入、財產、住房狀況等情況進行初審,并將初審情況報送縣住房保障管理部門審核。
審核。縣住房保障管理部門會同有關部門對申請家庭情況進行審核,對審核不通過的,通過書面或短信告知核查結果;對審核通過的申請家庭在梅縣區人民政府網予以公示。
辦理流程見圖
九、辦理地址
梅州市梅縣區府前大道25號政務服務中心三樓32號;
梅州市梅縣區住房和城鄉規劃建設局四樓住房保障股。
電話:0753-2589810
住房保障辦理流程圖

附件1.梅縣區公共租賃住房申請審批表.doc